Prabhakar Srinivasan
Co-Head of AI,Bangalore
Anupama Sharma
Intern,Bangalore
AI
Large language models (LLMs) power the Generative AI capabilities in artificial intelligence (AI), excelling at tasks like generating text, translating languages, and answering questions, to name a few. However, a critical issue lurks beneath the surface which is their tendency to create content that may be factually incorrect or even nonsensical. This phenomenon is often referred to as “hallucination”. Cognitive scientists refer to this phenomenon as “confabulation” to more accurately describe this specific challenge within AI.
All GenAI LLMs, without exception, are susceptible to hallucinations, albeit to varying degrees. According to Vectara’s hallucination leaderboard for LLMs GPT4-Turbo currently leads with the lowest reported hallucination rate at 2.5%. In contrast, Anthropic’s Claude 3 Opus exhibits a significantly higher rate of 7.4%. This variability underscores the challenge of mitigating hallucinations and the critical need for ongoing advancements in AI technology to enhance accuracy and reliability.
The consequences of hallucination in LLMs can be significant. Consider the case of an AI chatbot for customer support. Hallucination can render the chatbot hard to interact with, causing frustration for the customer during the interactions, drifting into profanity, poor humor, and even self-deprecating poetry. Hallucinations in LLMs may generate misleading or offensive content, compromising system reliability, jeopardizing user trust, and impacting brand image.
Understanding the nuances of hallucinations in large language models is crucial for advancing their reliability.
As outlined in the published paper "A Survey on Hallucination in Large Language Models: Principles, Taxonomy, Challenges, and Open Questions," we can categorize these errors into two primary types:
1. Factuality hallucinations: These occur when models generate outputs that either contradict verified facts or fabricate details. They further break down into:
2. Faithfulness hallucinations: This category involves responses that do not adhere to the user's instructions or the provided context, leading to logical discrepancies. Types include:
But why does this happen?
Hallucination in large language models can be traced back to three main sources.
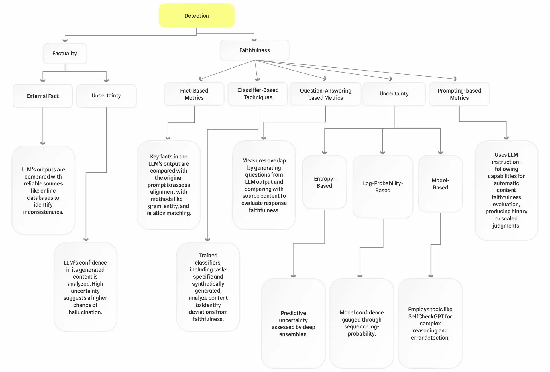
Traditional metrics based on word overlap struggle to discern between plausible content and hallucinations, underlining the need for advanced detection techniques.
These methods can be grouped into detecting factuality and faithfulness hallucinations. See the diagram below:

Researchers are continually refining methods to assess the reliability of large language models (LLMs), specifically focusing on their ability to produce truthful and accurate responses.
These assessments fall into two main categories.
1. Evaluation benchmarks: These tools are designed to gauge the propensity of LLMs to hallucinate by measuring their factual accuracy and their ability to adhere to the given context. For instance:
2. Detection benchmarks: These benchmarks are crucial for testing how effectively LLMs can detect and mitigate their own hallucinations. Notable examples include:
Researchers, of course, continue to explore ways to combat hallucinations in LLMs, but it's not that simple. In the meantime, users can manage LLM outputs more effectively with simple, practical strategies.
Craft clear and specific prompts that guide the model towards generating the desired information accurately. This minimizes misunderstandings and reduces the chances of irrelevant or incorrect responses. Follow up with targeted questions to refine the output, ensuring the responses adhere closely to factual accuracy and relevance. Regularly verify the information provided by the model against trusted sources, especially when using outputs for critical applications.
After all, AI should be used to complement and enhance your human creativity, leveraging its capabilities to expand possibilities and to innovate effectively.